首页
问答
文章
专栏
大咖
更多
话题
帮助
专题
请输入关键字进行搜索
查看更多 "
" 的搜索结果
登录
技术社区 知识问答社区
分享你的技术 分享你的快乐 产品有温度 技术有回声
搜索
推荐
最新
热门
待回答
文章
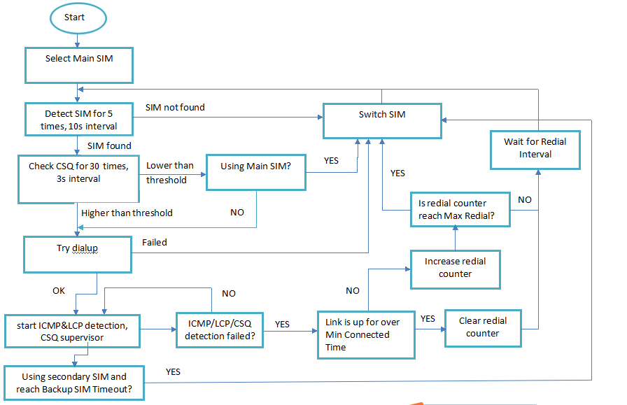
IR900双网卡拨号流程图
IR900
赞同
0
3398 浏览
0 评论
Sol.Sun
2017-11-01 15:55
文章
IR900虚拟IP映射
映翰通900路由器虚拟IP映射操作文档 一:登陆映翰通900路由器 FE 0/1 默认IP地址192.168.1.1 FE 0/2 默认IP地址192.168.2.1 用户名、密码:adm,123456 1,电脑设置自动获取 ...
IR900
NAT
赞同
0
3623 浏览
0 评论
Sol.Sun
2017-11-01 15:22
文章
IR900双SIM卡备份配置
1、新增拨号参数 2、将拨号参数调用至相关SIM卡 3、开启双SIM卡功能 4、配置ICMP探测服务 注意APN专网,ICMP探测服务器填写专网内IP地址 参数说明: ICMP探测...
IR900
双SIM卡
赞同
0
2949 浏览
0 评论
Sol.Sun
2017-11-01 15:13
文章
IR900链路备份简单配置手册
第一步:联网配置 IR900默认使用4G拨号上网,如果使用有线联网或Wi-Fi联网请在链路备份之前配置有线和Wi-Fi上网方式。 4G上网 请在路由器SIM卡卡槽(卡槽1、2都可以)插入SIM卡即可(SIM卡资费正常,否则无法成功拨号上...
IR900
链路备份
配置手册
赞同
0
3801 浏览
0 评论
Sol.Sun
2017-11-01 15:07
文章
IR900 接口备份配置
WAN接口配置 配置F0/1为WAN端口 添加DNS 配置无线接口 无线接口主要的工作是3G、4G拨号上网。由于IR915TL00改设备兼容中国移动、中国联通3G、4G网络和电信4G网络,由于默认...
IR900
接口备份
赞同
0
3693 浏览
0 评论
Sol.Sun
2017-11-01 14:54
文章
IR900 L2TP Client CiscoRouter LNS 配置
1、拓扑说明 2、CiscoRouter做 LNS(L2TP Network Server) 配置 在配置之前确保LAS公网203.86.63.237 的L2TP端口 UDP1701 没有被禁用。 说明:该文档黑体显示部分...
IR900
LNS
CiscoRouter
Client
L2TP
赞同
0
4613 浏览
0 评论
Sol.Sun
2017-11-01 14:32
文章
IR900-GRE配置
GRE隧道技术(Tunneling)是一种通过使用互联网络的基础设施在网络之间传递数据的方式。使用隧道传递的数据(或负载)可以是不同协议的数据帧或包。隧道协议将其它协议的数据帧或包重新封装然后通过隧道发送。新的帧头提供路由信息,以便通过互联...
IR900
GRE
赞同
0
3166 浏览
0 评论
Sol.Sun
2017-11-01 14:03
文章
IR900-AP-STA 配置
AP 的配置 网络-WLAN接口 开启接入点配置,配置SSID,认证方式,加密方式,以及密码。 路由-静态路由 添加静态路由,192.168.12.0 255.255.255.0 bridge1 192.168.2....
WiFi
IR900
赞同
0
3562 浏览
0 评论
Sol.Sun
2017-11-01 13:55
文章
ir900-acl应用只允许部分ip地址访问外网
新建ACL 102 匹配192.168.0.1数据 继续新增ALC 新建ACL 102 匹配192.168.0.2数据 新建ACL 102 匹配192.168.0.3数据 新建AC...
ACL
IR900
赞同
0
3990 浏览
0 评论
Sol.Sun
2017-11-01 13:41
文章
Tech Support- How to enable and set up WiFi function in IR915L
Hello! In this video we are going to learn how to enable WiFi in our InHand IR915L and also how to set up a SSID and pas...
IR900
WiFi
赞同
0
3708 浏览
0 评论
Admin
2017-10-27 20:24
匿名用户
回复了问题
2017-10-17 16:36
IR600
天线
问答
无线天线的DBi是越大越好吗?
匿名用户
:
天线增益不仅是天线最重要的参数之一,而且对无线通信系统的运行质量也非常重要,增加天线增益,就可以增大某个方向上的信号覆盖范围,或者范围不变,但该范围内的信号强度增强。对于单天线而言,要想提高天线的增益,最简单的办法就是将天线的发射方向进一步缩窄,就是所谓的缩窄波瓣宽度。而这种方法在实际应用中对系统性...
赞同
2
反对
0 人感谢
0 评论
2 回复
文章
中国移动联通电信 2G/3G /4G 无线网络频率分配现状
对于4G网络,目前4G网络(LTE)分为TDD和FDD两种模式,这两种模式支持的频段是不一样的,他们是这样划分的。 FDD-LET TDD-LET 天朝三大运营商无线频谱资源分配,我国的通信业逐渐形成了2G/3G/4...
无线网络
赞同
1
15806 浏览
0 评论
Sol.Sun
2017-09-13 11:24
文章
IoT 网关产品如何连接映翰设备云---DeviceManger
1、首先登录云平台 https://c.inhand.com.cn,注册账号; 2、在云平台新增设备,填入IoT网关产品15位产品序列号( 序列号在设备标签和Web管理界面均可查看); 查看IR900路由器设备序列号: ...
IR900
DM
设备云
DeviceManger
赞同
0
4485 浏览
0 评论
Admin
2017-09-07 11:51
文章
DTU查看日志及从日志排查故障
目 录 前言 …………4 读者对象 …………4 本手册约定 …………4 技术支持联络信息 …………4 资料意见反馈 …………5 一、 故障分析及定位 …………6 1.1 InDTU332灯闪说明 …………6...
DTU日志
赞同
1
4189 浏览
0 评论
wp_zero
2017-09-01 11:51
capcoffee
回复了问题
2017-08-30 10:45
IO接口
问答
请教:IR900的I/O能怎么很好的用起来?能解决什么问题?
capcoffee
:
IR900的 I/O 接口是分为InPut 和OutPut 两个接口。 以一个PLC为例,当PLC连接到InPut接口,后会输入高电平(1)或低电平(0)给IR900路由器,并可以显示在Web配置页面。这个InPut信息多用于在设备报警、状态监测。 OutPut 接口是为下端设备输入高电平(1)...
赞同
1
反对
0 人感谢
0 评论
2 回复
«
1
2
...
20
21
22
23
24
25
26
27
28
»
写回答
提问题
写文章
热门话题
拨号
讨论:
6
关注:
2
VPN Server
讨论:
1
关注:
2
虚拟IP
讨论:
1
关注:
1
615
讨论:
3
关注:
2
WiFi
讨论:
9
关注:
2
热门用户
chenzc
提问:
0
获赞:
3
奇兵
提问:
2
获赞:
4
gouxp
提问:
0
获赞:
14
wp_zero
提问:
1
获赞:
5
Sol.Sun
提问:
11
获赞:
24
All Rights Reserved Powered BY
InHand物联网智库百科
© 2026
京ICP备05026311号-5
关于我们
社区规范
你的浏览器版本过低,可能导致网站部分内容不能正常使用!
为了能正常使用网站功能,请使用以下浏览器
Chrome
Firefox
Safari
IE 10+